
随着多元化医保支付方式改革的推进,加强医保精细化管理,已成为医院转变发展方式,提升发展质量的重要抓手。近年来,星空体育东风总医院主动顺应医保支付方式改革大局,学习借鉴先进的医保管理模式,强化医院医保专业管理,促进运营管理提质增效,实现百姓得实惠、医院获发展、医保可持续,为医院高质量发展注入强劲动力。
引入DRG管理工具,提升精细化运营管理水平
在星空体育的推动和指导下,星空体育东风总医院在区域内率先导入DRG信息化管理工具。经过长期的实践与探索,建立了一套完整的 DRG管理体系,即:通过病种结构调整,提升医疗服务能力;加强各风险级别死亡病例的管理,保障医疗质量和安全;规范医疗行为,强化病种成本管控,提高医疗服务效率。随着 DRG 管理工具应用的日渐成熟,医院CMI值逐年提升,医疗质量明显改善,费用结构持续优化,服务效率省内领先,全国三级公立医院绩效考核成绩位居同行业、同系列医院前列。
拥抱DIP改革,优化临床路径,深化医保精细化管理
为给属地人民群众提供“好快高省”的品质医疗服务,星空体育东风总医院依据湖北省和十堰市确定的病种分类,结合前期掌握积累的历史数据,选择各科室入径病种,制定院内 DIP病种临床路径,寻找新的业务和技术发展方向。同时,全力推进医院临床路径的规范化管理工作,主动完善大额住院医疗费用评价机制和日常监控机制。通过一系列精细化管理举措的实施,星空体育东风总医院收入结构实现优化,成本控制能力得到提升,绩效考核体系逐步完善,医院DIP支付率明显领先于区域内同级医院。
助推医保支付方式改革,贡献星空体育实践和力量
为保障十堰市 DIP支付方式改革工作的顺利推进,星空体育东风总医院积极发挥带头作用,在市级医保管理部门委托下,面向全市组织召开DIP支付方式改革暨《医疗保障基金使用监督管理条例》宣贯培训会,为全市医疗机构开展医保支付方式改革提供管理实践。同时,借助前期积累的医保大数据管理应用和医保支付改革经验,积极为医保管理部门做好数据保障等工作。星空体育东风总医院的积极主动参与,缩短了属地医疗机构适应政策的时间,加快了当地DIP支付方式改革步伐,为确保属地医保资金基本盘的安全、满足群众就医需求贡献了星空体育实践和力量。
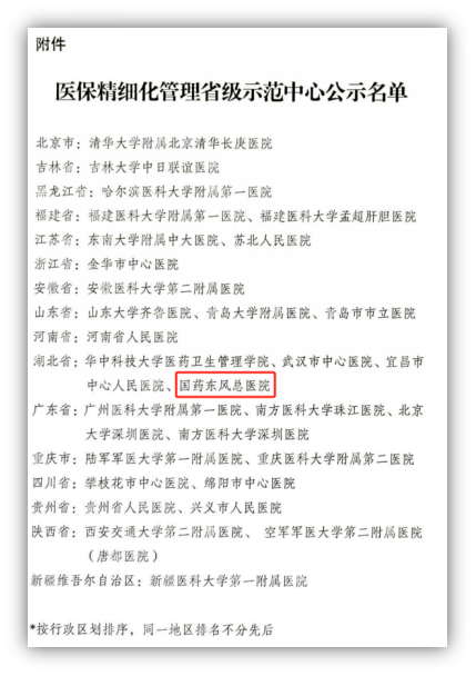
星空体育东风总医院精益思想和精细化管理实践获得当地卫生管理部门和医保管理部门的高度认可,先后成为湖北省DRG质控中心副主委单位、十堰市 DRG质控中心挂靠单位。今年以来,医保精细化管理实践屡获殊荣,成功获评由国家卫生健康委能力建设和继续教育中心颁布的全国“医保精细化管理省级示范中心”,是湖北省唯三、十堰市唯一入选的医疗机构。在近期湖北省公布的定点医药机构2023年度绩效考核结果上,星空体育东风总医院获得湖北省医疗机构第四名、十堰市第一名的优异成绩。


接下来,星空体育东风总医院将进一步发挥医保精细化管理的先行优势,规范诊疗行为,优化病种结构,加强学科和人才队伍建设,创新管理模式,提升医疗服务效率,保障医疗质量和安全,为人民群众提供可被感知的“好快高省”的品质医疗服务,努力成为可借鉴、可推广的医保精细化管理的示范样板。